
恒生信用卡優惠
嘩~用恒生信用卡消費有金幣抽呀!只要完成指定任務就有份,新年前抽下金,運氣都會旺呀!由2026年2月2日至2026年3月31日,恒生信用卡客戶完成任何一個指定任務就可以有至少一次抽獎機會:
百萬金幣大抽獎獎品:
- 大獎:恒生財神駿馬999.9足金金章(6.1克)-名額10名
- 二獎:恒生財神駿馬999.9足金如意結(1.8克)-名額228名
完成任何一個開運任務,都有至少一次抽獎機會:
- 成功登記個人e-Banking
- 透過JustPay / 派e利是 /「轉數快」向第三方戶口進行一筆港幣10或以上的轉賬
- 設定恒生為「轉數快」預設收款銀行
- 於網上完成一筆外幣兌換交易
- 每累積合資格信用卡簽賬淨值滿港幣500
- 成功申請及獲批核指定恒生信用卡
- 成功開立 / 提升成為優越私人理財或優越理財客戶
- 開立任何一個指定投資戶口
- 在分行完成財務需要分析
- 遞交 / 完成任何一項投資所需文件或服務
- 成功認購任何一項投資產品 / 服務或證券買賣
- 成功投保任何指定保險計劃
- 已成功簽署按揭貸款條件信及提取貸款(完成呢項任務可以有高達5次抽獎機會!)
完成開運任務愈多!抽獎機會愈多!分分鐘真係抽到塊金到手!本身恒生信用卡仲有好多優惠,如果用Travel+卡有海外簽賬有高達7% +FUN Dollars回贈!而MMPOWER網上有5% +FUN Dollars回贈!宜家經小斯申請,再送超市禮券/Apple Gift Card!想新年抽金章?即刻申請啦!
優惠詳情:https://cms.hangseng.com/cms/emkt/pmo/grp01/p11/chi/index.html
適用信用卡推介 (新舊客戶都有迎新):
恒生MPOWER卡(記得要係2026年2月1日至2月28日經小斯成功申請,經小斯成功申請成功批核後一個月內簽賬滿指定金額,有高達HK$800 Apple Gift Card/超市禮券啊!)
恒生enJoy卡 (記得一定要喺即日起至2026年2月28日經小斯成功申請,成功批核後一個月內簽賬滿HK$500, 有高達HK800 Apple Gift Card / 超市禮券!)
恒生Travel+ (記得喺2026年2月1日至2月28日期間經小斯成功申請,新/舊客戶批卡後30日內簽賬滿$100有HK$500超市禮券 或 Apple Gift Card!新客戶迎新有高達$700 +FUN Dollars!現有客戶都有高達$300 +FUN Dollars!!)
恒生信用卡「百萬金幣大抽獎」優惠
- 推廣期:2026年2月2日至3月31日
恒生信用卡「百萬金幣大抽獎」 優惠詳情
- 推廣內容:只要完成指定任務就有抽獎機會,隨時贏取恒生財神駿馬999.9足金金章,獎品總值超過港幣一百萬*,立即睇有咩豐富獎品兼做任務參加啦!
- 獎品:
- 大獎:恒生財神駿馬999.9足金金章(6.1克)-名額10名
- 二獎:恒生財神駿馬999.9足金如意結(1.8克)-名額228名
只要完成開運任務,就可以參加百萬金幣大抽獎贏足金巨獎:完成任務越多,中獎機會越大!
| 指定任務 | 完成可享 抽獎機會 |
最高可獲之 抽獎機會 |
|---|---|---|
|
成功登記個人e-Banking
|
1 | 1 |
|
透過JustPay / 派e利是 /「轉數快」向第三方戶口進行一筆港幣10或以上的轉賬
|
1 | 1 |
|
設定恒生為「轉數快」預設收款銀行1
|
1 | 1 |
|
於網上完成一筆外幣兌換交易2
|
1 | 1 |
|
每累積合資格信用卡簽賬淨值滿港幣5003,4
|
1 | 3 |
|
成功申請及獲批核指定恒生信用卡5
|
1 | 2 |
|
成功開立 / 提升成為優越私人理財或優越理財客戶6
|
1 | 1 |
|
開立任何一個指定投資戶口7
|
1 | 3 |
|
在分行完成財務需要分析8
|
1 | 1 |
|
遞交 / 完成任何一項投資所需文件或服務9
|
1 | 3 |
|
成功認購任何一項投資產品 / 服務或證券買賣10
|
1 | 3 |
|
成功投保任何指定保險計劃11
|
1 | 3 |
|
已成功簽署按揭貸款條件信及提取貸款12
|
5 | 5 |
* 指由恒生個人理財銀行及恒生商業銀行於「百萬金幣大抽獎」合共送出的獎品總值超過港幣一百萬。如需了解「百萬金幣大抽獎」(商業銀行部分)詳情,請按此。
**「財神駿馬」999.9足金金章 (6.1克)之直徑為35毫米,根據2025年10月28日由供應商定立之金價,其價值約為港幣7,000 (此價值並未包括造工費)。實際黃金重量以最終實物為準,以上圖片只供參考。
*** 財神駿馬999.9足金金章如意結 (1.8 克)之直徑為30 毫米,根據2025年10月28日由供應商定立之金價,其價值約為港幣2,000 (此價值並未包括造工費)。實際黃金重量以最終實物為準,以上圖片只供參考。
備註:
- 合資格客戶於推廣期內必須滿足以下條件方被視作完成此任務︰
- 開始前(2026年2月1日或以前)並未有設定恒生為「轉數快」預設收款銀行;及
- 設定恒生為「轉數快」預設收款銀行,而此狀態必須於領獎訊息發出時仍然生效。
- 推廣期內合資格客戶成功透過恒生個人e-Banking或恒生Mobile App兌換不少於港幣30外幣兌換交易。
- 本任務只適用於恒生信用卡主卡持卡人,包括聯營卡(「合資格信用卡」),惟不適用於商務卡、公司卡、消費卡、美元 Visa 金卡、人民幣信用卡、專享卡及附屬卡。
- 合資格客戶若持有多於一張合資格信用卡,其名下的所有合資格信用卡主卡之合資格交易將合併計算。
- 只適用於推廣期內成功申請任何一張信用卡包括恒生Travel+ Visa Signature卡、恒生MMPOWER World Mastercard、恒生優越理財World Mastercard、恒生enJoy Visa白金卡、恒生Visa Infinite卡、大學/大專信用卡及香港賽馬會會員卡,並於2026年4月30日或之前獲成功批核之主卡客戶。於領獎訊息發時信用卡戶口狀態必須維持正常狀態。
- 只適用於推廣期內,符合指定開戶條件,並於本行新開立 / 提升至優越私人理財或優越理財之綜合戶口之人士。
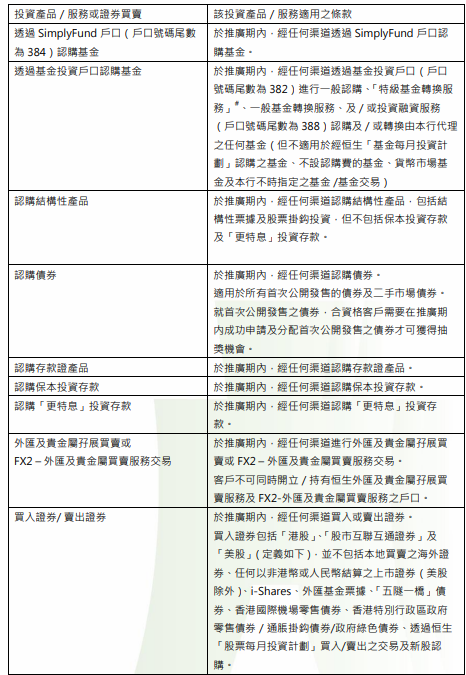
- 投資戶口包括證券戶口(戶口號碼尾數為085)、基金投資戶口(戶口號碼尾數為382)、SimplyFund戶口(戶口號碼尾數為384)、及股票每月投資計劃戶口(戶口號碼尾數為385)及投資融資服務(戶口號碼尾數為388)。成功開立任何一個以上投資戶口可各獲一次抽獎機會,每位合資格客戶最多可獲3次抽獎機會。
- 只適用於推廣期內親臨本行各分行進行個人客戶財務需要分析(“FNA” )(並進入產品推薦部份前)的優越私人理財/ 優越理財/ 優進理財客戶。
- 投資所需文件或服務包括更新或完成風險評估問卷,提供香港投資者識別碼使用資料同意表格,遞交W-8BEN表格,遞交客戶存款相關資料使用同意書,登記成為專業投資者(PI),使用「Wealth Master」資產分析工具,透過「財富規劃系統」設立理財目標並綁定戶口。成功完成一項可各獲一次抽獎機會,每位合資格客戶最多可獲3次抽獎機會。
- 投資產品/服務或證券買賣包括透過SimplyFund戶口(戶口號碼尾數為384)認購基金,透過基金投資戶口(戶口號碼尾數為382)認購基金,認購結構性產品,認購債券,認購存款證產品,認購保本投資存款,認購「更特息」投資存款,進行外匯及貴金屬孖展買賣或FX2 – 外匯及貴金屬買賣服務交易,買入/ 賣出證券。成功認購任何一項可各獲一次抽獎機會,每位合資格客戶最多可獲3次抽獎機會。
- 成功投保一份指定保險計劃,可各獲一次抽獎機會,每位合資格客戶最多可獲3次抽獎機會。指定保險計劃並不包括「置安心」保險計劃、「晉盛」延期年金人壽保險及「易入息」延期年金計劃 (100%全保證)。不適用於經yuu渠道網上投保之保險計劃。有關指定保險計劃之詳情,請參閲此推廣之條款及細則。相關保險計劃必須於2026年2月2日至2026年3月31日期間成功申請(包括首尾2日)。只有是合資格保險客戶、且其成功申請之保單1) 於冷靜期屆滿後,及2) 直至 2026 年 4 月 30 日仍然有效,才符合享有相對應的該次抽獎機會。合資格保險客戶指於推廣期內透過網上/分行投保方式(經yuu渠道網上投保除外)成功申請任何指定保險計劃之合資格客戶。任何最後無入賬、被取消、被退回或被發現為虛假之交易或投保申請將被視為不合資格交易及不符合本推廣資格。
- 只適用於推廣期內成功簽署按揭貸款條件信,並成功於2026年底前提取私人住宅物業按揭貸款(貸款額須為港幣3,000,000或以上)之客戶。每位符合資格的客戶,不論簽署按揭貸款條件信的次數及提取貸款的次數,均可獲得5次抽獎機會。如該按揭貸款多於一位申請人,只有申請人一可獲得抽獎機會。如恒生認為該得獎客戶最終未能符合任何資格條件,恒生保留要求得獎客戶退還抽獎獎賞之權利。
上述所有推廣均受有關條款及細則約束。
「恒生百萬金幣大抽獎」條款及細則
- 推廣期及資格定義:
a. 本推廣由恒生銀行有限公司(「恒生」或「本行」)於 2026 年 2 月 2 日至 3 月 31 日(包括首尾兩天)
(「推廣期」)舉行。
b. 本推廣只適用於符合以下條件之客戶(「合資格客戶」):
i. 於 2026 年 2 月 2 日年滿 18 歲或以上;及
ii. 持有有效優越私人理財、優越理財、優進理財、綜合戶口、Family+戶口、儲蓄 / 往來存款戶口(各
為「合資格戶口」);及
iii. 保持恒生 Mobile App 市場推廣推送通知為啟用狀態,直至推廣獎賞發出;及
iv. 在恒生紀錄中持有有效手提電話號碼、電郵地址及郵寄地址。
c. 除另有指明,本推廣不適用於:
i. 商業客戶;及
ii. 商務卡、公司卡、消費卡、美元 Visa 金卡、人民幣信用卡、專享卡及附屬卡。
d. 「百萬金幣」指由恒生個人理財銀行及恒生商業銀行於「百萬金幣大抽獎」合共送出的獎品總值超過一百萬。如需了解「百萬金幣大抽獎」(商業銀行部分)詳情,請參閱相關條款及細則。
「百萬金幣大抽獎」(個人理財銀行部分)抽獎詳情
a. 受本條款及細則所限,合資格客戶完成下表所述的任何一項指定任務,即可獲得抽獎機會:指定任務 完成可享
抽獎機會最高可獲之
抽獎機會成功登記個人e-Banking1 1 透過JustPay / 派e利是 /「轉數快」向第三方戶口進行一筆港幣10或以上的轉賬1 1 設定恒生為「轉數快」預設收款銀行11 1 於網上完成一筆外幣兌換交易21 1 每累積合資格信用卡簽賬淨值滿港幣5003,41 3 成功申請及獲批核指定恒生信用卡51 2 成功開立 / 提升成為優越私人理財或優越理財客戶61 1 開立任何一個指定投資戶口71 3 在分行完成財務需要分析81 1 遞交 / 完成任何一項投資所需文件或服務91 3 成功認購任何一項投資產品 / 服務或證券買賣101 3 成功投保任何指定保險計劃111 3 已成功簽署按揭貸款條件信及提取貸款125 5 i. 合資格客戶於推廣期內必須滿足以下條件方被視作完成此任務︰
a. 開始前(2026 年 2 月 1 日或以前)並未有設定恒生為「轉數快」預設收款銀行;及
b. 設定恒生為「轉數快」預設收款銀行,而此狀態必須於領獎訊息發出時仍然生效。
ii. 合資格客戶須於推廣期內經恒生個人 e-Banking 或恒生 Mobile App 的「外幣兌換服務」,透過合資格戶口成功進行實時兌換交易。不適用於現鈔兌換、現金存入或提取、匯出或匯入轉賬、海外轉賬服務、外匯限價指示服務、存摺儲蓄戶口及以遠期指示設立預定日期作外幣兌換之交易。
iii. 本任務只適用於恒生信用卡主卡持卡人,包括聯營卡(「合資格信用卡」),惟不適用於商務卡、公司卡、消費卡、美元 Visa 金卡、人民幣信用卡、專享卡及附屬卡。
iv. 合資格交易包括於推廣期內以合資格信用卡以實體卡或流動支付於本地、海外或網上完成的淨額零售簽賬,其中但並不包括透過恒生 e-Banking「網上繳費服務」繳費(包括但不限於繳交水費、電費、保險費、其他銀行及信用卡賬項等)、交稅、所有 Alipay 及 WeChat Pay 之簽賬、電話 / 傳真訂購(包括繳費及購物))、於香港以外的銷售點(就網上交易而言,指商戶的登記及/或結算所在地)所進行的港幣交易(「DCC 交易」)、購買禮券、分期付款、結餘轉戶、分拆簽賬、「八達通自動增值」款項(包括透過電子錢包或任何其他途徑增值 Smart Octopus)、購買及 / 或充值儲值卡或透過電子錢包的簽賬交易、於金融機構 / 非金融機構購買產品 / 服務的交易(包括但不限於外滙、滙票、旅行支票、存款及過數 / 轉賬及 Plus500、IG.com 等交易平台之簽賬)、兌換籌碼、自動轉賬、現金透支、現金透支手續費、信用卡年費、卡類手續費、財務費用、逾期費用及常行付款授權指示之交易、或任何以大學/大專聯營信用卡所作之學費 / 考試費用 / 書店簽賬,有關簽賬定義詳情請瀏覽有關恒生銀行網頁(「合資格交易」)。任何被發現為虛假交易、未誌賬、取消或退款的交易,皆為不合資格之交易及不適用於本抽獎活動及不會獲取抽獎機會。
v. 恒生將根據 VISA 國際組織、Mastercard Asia/Pacific (Hong Kong) Limited、銀聯國際或個別商戶之收單銀行的商戶編號或交易類別釐定及全權酌情決定合資格零售簽賬及界定合資格商戶編號。客戶於進行簽賬交易前,恒生恕不負責澄清該項交易可否獲享抽獎機會。恒生保留合資格交易的最終決定權。
vi. 合資格客戶若持有多於一張合資格信用卡,其名下的所有合資格信用卡主卡之合資格交易將合併計算。
vii. 除特別註明外,合資格本地、海外或網上完成的零售簽賬交易包括但不限於:合資格網上購物交易包括憑合資格信用卡於網上以港幣或外幣付款之簽賬,外幣付款之簽賬金額以簽賬貨幣之金額折算為港幣並已誌賬於信用卡月結單上的港幣金額爲準; 合資格海外簽賬交易包括憑合資格信用卡於海外進行之外幣簽賬並不包括動態貨幣轉換之交易, 外幣付款之簽賬金額以簽賬貨幣之金額折算為港幣並已誌賬於信用卡月結單上的港幣金額爲準;合資格流動支付交易包括使用已成功加入恒生認可的 Apple Pay、Google PayTM、Samsung Pay及雲閃付 App (「流動支付服務」)之合資格信用卡並使用流動支付服務以港幣付款之簽賬。
viii. 所有合資格簽賬須於優惠完結日內完成,並於優惠期完結後 2 日內誌賬於有關卡戶口內。合資格交易以簽賬淨值計算,簽賬淨值為合資格信用卡之最後簽賬金額,如使用折扣優惠、+FUNDollars、yuu 積分或 Merchant Dollars (如適用) 均不會計算入簽賬淨值。
x. 所有客戶所獲得之抽獎機會必須經恒生核對其有關之登記及交易紀錄,方可作實。如有任何爭議,將以恒生之紀錄為準。
xi. 恒生對合資格交易有絕對酌情權及最終決定權。
xii. 只適用於推廣期內成功申請指定恒生信用卡包括恒生 Travel+ Visa Signature 卡、恒生 MMPOWER
World Mastercard、恒生優越理財 World Mastercard、恒生 enJoy Visa 白金卡、恒生 VisaInfinite 卡、大學/大專信用卡及香港賽馬會會員卡,並於 2026 年 4 月 30 日或之前獲成功批核之主卡客戶。於領獎訊息放發時信用卡戶口狀態必須維持正常狀態。
xiii. 只適用於推廣期內,符合指定開戶條件,並於本行新開立 / 提升至優越私人理財或優越理財之綜合
戶口之人士。
xiv. 投資戶口包括:證券戶口(戶口號碼尾數為 085)、基金投資戶口(戶口號碼尾數為 382)、SimplyFund 戶口(戶口號碼尾數為 384)、及股票每月投資計劃戶口(戶口號碼尾數為 385)及
投資融資服務(戶口號碼尾數為 388)。成功開立任何一個以上投資戶口可各獲一次抽獎機會,每
位合資格客戶最多可獲3次抽獎機會。
xv. 只適用於推廣期內親臨本行各分行進行個人客戶財務需要分析(“FNA” )(並進入產品推薦部份前)的優越私人理財/ 優越理財/ 優進理財客戶。
xvi. 遞交/完成任何一項投資所需文件或服務包括以下項目,成功完成一項可各獲一次抽獎機會,每位合
資格客戶最多可獲3次抽獎機會:

xvii. 投資產品/服務或證券買賣包括以下項目,成功認購任何一項可各獲一次抽獎機會,每位合資格客
戶最多可獲3次抽獎機會:


# 有關「特級基金轉換服務」之詳情,請參閱恒生銀行網站>投資>基金超級市場或與本行職員查
詢。
xviii. 成功投保一份指定保險計劃,可各獲一次抽獎機會,每位合資格客戶最多可獲 3 次抽獎機會。指定
保險計劃包括:

指定保險計劃並不包括「置安心」保險計劃、「晉盛」延期年金人壽保險計劃及「易入息」延期年金計劃(100%全保證 )。不適用於經 yuu 渠道網上投保之保險計劃。相關保險計劃必須於 2026年 2 月 2 日至 2026 年 3 月 31 日期間成功投保(包括首尾 2 日)。只有是合資格保險客戶、且其成功申請之保單 1)於冷靜期屆滿後,及 2)直至 2026 年 4 月 30 日仍然有效,才符合享有相對應的該次抽獎機會。合資格保險客戶指於推廣期內透過網上/分行投保方式(經 yuu 渠道網上投保除外)成功投保任何指定保險計劃之合資格客戶。任何最後無入賬、被取消、被退回或被發現為虛假之交易或投保申請將被視為不合資格交易及不符合本推廣資格。
xix. 只適用於推廣期內成功簽署按揭貸款條件信,並成功於 2026 年底前提取私人住宅物業按揭貸款(貸
款額須為港幣$3,000,000 或以上)之客戶。每位符合資格的客戶,不論簽署按揭貸款條件信的次數及提取貸款的次數,均可獲得 5 次抽獎機會。如該按揭貸款多於一位申請人,只有申請人一可獲得抽獎機會。如恒生認為該得獎客戶最終未能符合任何資格條件,恒生保留要求得獎客戶退還抽獎獎賞之權利。
xx. JustPay 轉賬、派 e 利是及「轉數快」轉賬分別指:
a. JustPay 轉賬—透過恒生 Mobile App 以 JustPay 輸入電話號碼 / 電郵地址 / 快速支付系統識別碼(FPS ID)即時轉賬至第三方收款人(商戶亦計算在內),且每筆金額達港幣 10 或以上;
b. 派 e 利是—透過恒生 Mobile App 內之「派 e 利是」功能派發 e 利是至第三方收款人(商戶亦計算在內),且每筆金額達港幣 10 或以上;及
c. 「轉數快」轉賬—透過恒生 Mobile App 或桌面版個人 e-Banking(「恒生 Digital Banking」)以「轉數快」輸入電話號碼 / 電郵地址 / 快速支付系統識別碼(FPS ID)即時轉賬至第三方收款人(商戶亦計算在內),且每筆金額達港幣 10 或以上。
b. 每名合資格客戶於推廣期內最多可獲 28 次抽獎機會。
c. 恒生將於 2026 年 6 月 30 日或之前以隨機方式抽出 10 名大獎得獎客戶及 228 名二獎得獎客戶(「得獎客
戶」)。獎賞詳情如下:

*「財神駿馬」999.9 足金金章 (6.1 克) 之直徑為 35 毫米,根據 2025 年 10 月 28 日由供應商定立之金價,
其價值約為港幣 7,000 (此價值並未包括造工費)。圖片只供參考。實際黃金重量以最終實物為準。
**財神駿馬 999.9 足金金章如意結 (1.8 克) 之直徑為 30 毫米,根據 2025 年 10 月 28 日由供應商定立之金
價,其價值約為港幣 2,000 (此價值並未包括造工費)。[圖片只供參考。]實際黃金重量以最終實物為準。
d. 每位合資格客戶於推廣期內最多只可獲獎賞一份。
「百萬金幣大抽獎」(個人理財銀行部分)領獎詳情
a. 恒生將於 2026 年 7 月 31 日或之前以短訊 /郵寄 方式傳送領獎通知至得獎客戶。如得獎客戶並非以香港身份證或香港住址作開戶證明文件,恒生將於 2026 年 7 月 31 日或之前以短訊 / 電郵方式傳送至得獎客戶在恒生紀錄中的手提電話號碼 / 電郵地址。
b. 領獎通知將包括兌換抽獎獎賞之指引,得獎客戶須依照領獎通知上的指引兌換抽獎獎賞。
c. 恒生不會承擔與獎賞使用有關之任何法律責任。任何有關獎賞之爭議或投訴,均應由客戶與該供應商自行解決。有關抽獎獎賞的使用詳情,請參閱抽獎獎賞上之訊息。
一般條款及細則
a. 抽獎獎賞不可轉換其他禮品、不可兌換現金及不可轉讓,如被刪除、遺失、損毀或未有於到期日前使用,恕不補發。
b. 如有任何舞弊或欺詐行為,本行將即時取消客戶的參加資格,並保留因客戶被取消資格而收回有關已享抽獎獎賞之權利。
c. 如因任何原因無法提供抽獎獎賞,恒生保留隨時以其他獎賞取代之權利,毋須另行通知。而該獎賞之價值及種類可能與抽獎獎賞不相同。
d. 本行並非抽獎獎賞之供應商,不會承擔與抽獎獎賞有關之任何法律責任。任何與抽獎獎賞相關之產品質素,概由抽獎獎賞之相關供應商或商戶單獨負責。任何有關抽獎獎賞之爭議或投訴,均應由客戶與相關供應商或商戶自行解決。
e. 任何被發現為虛假交易皆不計算為合資格之交易,有關客戶將不會獲得抽獎奬賞。
f. 本行保留權利隨時及不時暫停、更改或終止是次推廣及有關優惠,及修訂有關條款及細則,而無須事先另行通知。本行對是次推廣及有關優惠之所有事宜均有最終決定權,並對所有人士具約束力。是次推廣優惠須受有關產品/服務之條款及細則約束。如有關產品/服務之條款及細則與本條款及細則有任何歧異,就本推廣相關事項而言概以本條款及細則為準。
g. 除客戶及本行(包括其繼承人及受讓人)以外,並無其他人士有權按《合約(第三者權利)條例》強制執行本條款及細則的 任何條文,或享有本條款及細則的任何條文下的利益。
h. 本條款及細則受香港特別行政區(「香港」)法律所管轄,並按照香港法律詮釋。
i. 本條款及細則受現行監管規定約束。
j. 如上述條款及細則之中、英文版本有任何歧異,概以英文版本為準。
人民幣貨幣風險:
人民幣乃受制於匯率風險。客戶於兌換人民幣至其他貨幣(包括港幣)時將可能受匯率波動而引致損失。有關當局所
實施的外匯管制亦可能對適用匯率造成不利的影響。人民幣現時並非自由兌換的貨幣,可能受制於若干政策、監管要求及/或限制(有關政策、監管要求或限制將不時更改而毋須另行通知)。實際的兌換安排須依據當時的政策、監管要求及/或限制而定。
外幣兌換風險:
外幣兌換涉及匯率風險。客戶如將存款由港幣或外幣兌換為其他貨幣時,外匯波動可能導致本金產生利潤或蒙受虧損。如需在外幣定期到期後將外幣兌換回其他貨幣(包括港幣),存款額可能因當時外幣匯率之變動而出現利潤或蒙受虧損。此外,將港幣兌換外幣或外幣兌換港幣時,可能會因當時外幣匯率之波動而出現利潤或虧損。如需在結算時將外幣保單利益兌換回港幣,保單利益金額可能因當時外幣匯率之波動而出現利潤或虧損。
有關「風險評估問卷」:
「風險評估問卷」由恒生銀行有限公司(「本行」)提供以協助客戶了解現時的風險承擔程度和投資需要。本行對有關資料及建議的準確性及完整性並無作出任何擔保、保證或承諾,亦不負上任何責任。所有意見均根據客戶向本行所提供的資料而制定。因應是次分析所討論過有關客戶的需要和對風險所持的態度而提出的意見,祇供客戶作出個人投資決定的參考。所有意見不可視為對任何投資產品的銷售或購買邀請,亦不應當為投資建議。
人壽保險計劃:
有關各項人壽保險計劃之詳盡內容、條款、細則及不保事項,請參閱有關計劃之宣傳手摺/單張並概以保單為準。相關產品風險,請參閱產品小冊子。上述人壽保險計劃均由恒生保險有限公司(「恒生保險」)承保。恒生保險已獲香港保險業監管局授權於香港經營,並受其監管。本行為恒生保險之授權保險代理機構及獲恒生保險授權分銷上述計劃,而上述計劃乃恒生保險而非本行的產品。投保上述計劃須向恒生保險支付保費,恒生保險會向本行就銷售上述計劃提供佣金及業績獎金,而本行目前所採取之銷售員工花紅制度已包含員工多方面之表現,並非只著重銷售金額。如客戶於銷售過程或處理有關保險產品交易時與本行產生合資格爭議(定義見有關金融糾紛調解計劃的金融糾紛調解中心的職權範圍),本行將與客戶進行金融糾紛調解計劃程序;然而,對於有關保險產品的合約條款的任何爭議,則請客戶與恒生保險直接解決。
此宣傳品中所列出的收益及/或回報並非保證和僅作說明用途。將來實際所得收益及/或回報,可能低於或高於現時列出的收益及/或回報。保單持有人受「恒生保險」之信貸風險影響。
若保單持有人於保單初期中止本計劃及/或退保,其取回的收益金額可能遠低於已繳付的保費,一切有關退保詳情概以相關保單條款為準。
一般保險計劃:
以上一般保險保障計劃(「本計劃」)由安達保險香港有限公司(「安達保險」)承保,該承保公司已獲保險業監管局授權在香港經營,並受其監管。安達保險保留最終保單批核權。本行已於保險業監管局註冊為保險代理機構(牌照號碼:FA3168)及獲安達保險授權分銷本計劃。本計劃為安達保險而非本行之產品。投保本計劃須向安達保險支付保費,安達保險會向本行就銷售本計劃提供佣金及業績獎金,而本行目前所採取之銷售員工花紅制度,已包含員工多方面之表現,並非只著重銷售金額。
對於本行與客戶之間因銷售過程或處理有關交易而產生的合資格爭議(定義見金融糾紛調解計劃的金融糾紛調解中心的職權範圍),本行須與客戶進行金融糾紛調解計劃程序。對於有關產品的保單合約條款、核保、理賠及保單服務的任何爭議應由安達保險與客戶直接解決。
以上乃資料摘要,僅供參考之用。有關產品特點、條款、規定、不保事項及相關產品風險之詳情,請參閱保單條款。
自願醫保計劃:
自願醫保計劃系列(「系列」)由滙豐人壽保險(國際)有限公司(「滙豐保險」)承保,滙豐保險已獲保險業監管局授權在香港經營,並受其監管。本系列為滙豐保險之產品而非本行之產品。滙豐保險將負責為客戶提供保險保障及保單之醫療網絡管理。本行乃根據保險業條例(香港法例第 41 章)註冊為滙豐保險於香港分銷人壽保險之保險代理機構(牌照號碼:FA3168)。投保相關計劃須向滙豐保險支付保費,滙豐保險會向本行就銷售本計劃提供佣金及業績獎金,而本行目前所採取之銷售員工花紅制度,已包含員工多方面之表現,並非只著重銷售金額。
對於本行與客戶之間因銷售過程或處理有關交易而產生的合資格爭議(定義見金融糾紛調解計劃的金融糾紛調解中心的職權範圍),恒生須與客戶進行金融糾紛調解計劃程序;此外,有關涉及客戶上述保單條款及細則的任何糾紛,將直接由滙豐保險與客戶共同解決。客戶須承受滙豐保險的信貸風險,因客戶支付的所有保費將成為滙豐保險資產的一部分,惟客戶對滙豐保險的任何資產均沒有任何權利或擁有權。在任何情況下,客戶只可向滙豐保險追討賠償。風險披露聲明
基金投資之風險披露聲明:
投資者須注意所有投資均涉及風險(包括可能會損失投資本金),投資基金單位價格或價值可升亦可跌,過往表現並不可作為日後表現的指引。投資者在作出任何投資決定前,應小心閱讀及明白有關基金之銷售文件(包括基金詳情及當中所載之風險因素之全文)及基金投資客戶須知。基金乃投資產品,而部分涉及金融衍生工具。投資者應仔細考慮自己的投資目標、投資經驗、投資年期、財政狀況、風險承受能力、稅務後果及特定需要,亦應了解投資產品的性質,條款及風險。投資者如對其投資有任何疑問,請諮詢獨立的專業意見。與指數基金有關的風險包括但不限於:
• 追蹤誤差風險:概不能保證相關基金的表現將與相關指數的表現完全一致,相關基金須支付之收費及支出、有關投資組合重整的時差、相關基金購入或出售相關指數成份股的價格、有關購入或出售時的市場情況、所使用的指數追蹤策略或金融衍生工具等因素,將影響該基金相對於相關指數的表現。
• 被動式投資風險:當市況逆轉時,基金經理沒有任何酌情權揀選個別股票或進行防禦。故此,就任何相關指數的下跌,將引致相關基金的價值相應下跌。相關指數的成份可能會改變及現時組成相關指數的股份隨後可能會被除牌,及後亦可能會有其他股份加入成為相關指數的成份股。
• 集中風險:相關基金的投資可能會集中在單一或特定行業或一組行業或單一國家/地區。相關基金之表現很大程度上取決於相關單一或特定行業或市場之表現,相關基金可能相對一般作廣泛投資之基金而較為反覆,因為相關基金較容易受相關單一或特定行業或市場不利情況所影響。為了反映相關指數之成份股之比重,相關基金的投資可能會集中在單一或數只成份股。相關指數及基金的表現或會因一隻或數只相關指數成份股的價格波動而受到重大影響。
投資於債券基金須承受的風險,包括但不限於債券基金所投資之債券的發行人的信貸/失責風險、利率風險及流通性風險等。股票掛鈎投資(ELI)之風險披露
• 股票掛鈎投資(ELI)乃涉及金融衍生工具。你不應只單獨基於此資料而作出任何投資決定。投資決定是由你自行作出的。除非中介人於銷售該產品時已向你解釋經考慮你的財務情況、投資經驗及投資目標後,此產品是適合你的,并且你充分理解及願意承擔相關風險,否則你不應投資在某一ELI。
• ELI被界定為複雜產品,你應謹慎行事。ELI的市值可能出現波動,你可能損失全部的投資金額。因此,你於作出任何投資決定前,應確保你理解此產品的性質,並細閱ELI的相關發售文件(包括當中所載的風險因素的
全文),並在有需要時尋求獨立專業意見。
• 流通量風險 – ELI乃為持有直至到期而設計。你可能無法在到期前出售你的ELI。倘你試圖在到期前出售ELI,你收取的金額可能遠低於你的投資金額。
• 你倚賴ELI發行人的信用可靠性 – ELI構成發行人的一般無抵押非後償合約責任。當你購買股票掛鈎投資,你將倚賴ELI發行人而非其他人士的信用可靠性。根據ELI的條款及細則,你對任何掛鈎股票的任何發行人並無任何權利。倘有關ELI發行人變成資不抵債或違反其於產品項下的責任,在最壞情況下,你可能損失大部份甚至全部投資金額。發行人有權提早終止ELI。
• 部分股票掛鈎投資於到期時部分保本 – 如你持有ELI至到期且該掛鈎投資並未因其他原因被提早終止。
• 投資於ELI並不等同於直接投資掛鈎資產。
• 不受投資者賠償基金保障 – 股票掛鈎投資並無於任何證券交易所上市及不受投資者賠償基金保障。可能沒有活躍或高流通量的二手市場。
• 以上並非詳盡的風險因素清單。請參閱發售文件。
結構性票據之風險披露
• 結構性票據乃涉及金融衍生工具。你不應只單獨基於此資料而作出任何投資決定。投資決定是由你自行出
的。除非中介人於銷售此產品時已向你解釋經考慮你的財務情況、投資經驗及投資目標後,此產品是適合你的,并且你充分理解及願意承擔相關風險,否則你不應投資在某一結構性票據。
• 結構性票據被界定為複雜產品,你應謹慎行事。結構性票據的市值可能出現波動,投資者可能損失其全部投資款項。因此,你於作出任何投資決定前,應確保你理解此產品的性質,並細閱結構性票據的相關發售文件(包括當中所載的風險因素的全文),並在有需要時尋求獨立專業意見。
• 你倚賴發行人的信用可靠性 – 結構性票據構成發行人的一般無抵押非後償合約責任。當你購買產品,你將倚賴發行人而非其他人士的信用可靠性。根據結構性票據的條款及細則,你對掛鈎資產的任何發行人並無任何權利。倘發行人變成資不抵債或違反其於產品項下的責任,在最壞情況下,你可能損失大部份甚至全部投資。發行人有權提早終止結構性票據。
• 部分結構性票據於到期時為100%保本 – 倘該結構性票據未因其他原因被提早終止。
此宣傳品未經香港證券及期貨事務監察委員會(「證監會」)審核。此宣傳品所包含的資訊祗供一般資料及參考之
用,不擬提供作為專業投資或其他意見。此不擬構成投資決定的基礎。閣下不應只根據此宣傳品所包含的資料和服務
而作出任何投資決定。在作出任何投資決定之前,閣下應先考慮自己的個人情況,包括但不限於個人的財政狀況、投
資經驗以及投資目標,及應考慮產品投資的性質、條款以及風險。閣下需要時應尋求適當之專業意見。
此宣傳品不擬提供,亦不應被視為或依賴為提供法律、稅務的意見或投資建議。
借定唔借?還得到先好借
😀 😀 😀 😀 😀 我是一條分隔線 😀 😀 😀 😀 😀 😀
記得同時要like埋我 facebook,仲要撳埋"see first", 咁先會第一時間睇到我出既最新優惠!
同埋梗係要follow 埋我Instagram,睇我啲靚相同IG Story啦!







